Prompting Vision Language Models
Vision Language Models (VLMs) 是结合了视觉和语言的模型。VLM 是多模态的,可以处理同时需要视觉和文本理解的任务。
VLM 在训练时,利用 cross-attention 技术,将图像和文本对齐到相同的 representation 或 vector space。
1. VLM Prompting 范式
常见的提示词范式(prompting paradigms)有:
- zero-shot
- few-shot
- chain-of-thought
其他 deep learning 方法也可以帮助指导 prompting VLMs,例如: 在提示词策略(prompting strategies)中加入目标检测。
2. Zero-Shot Prompting
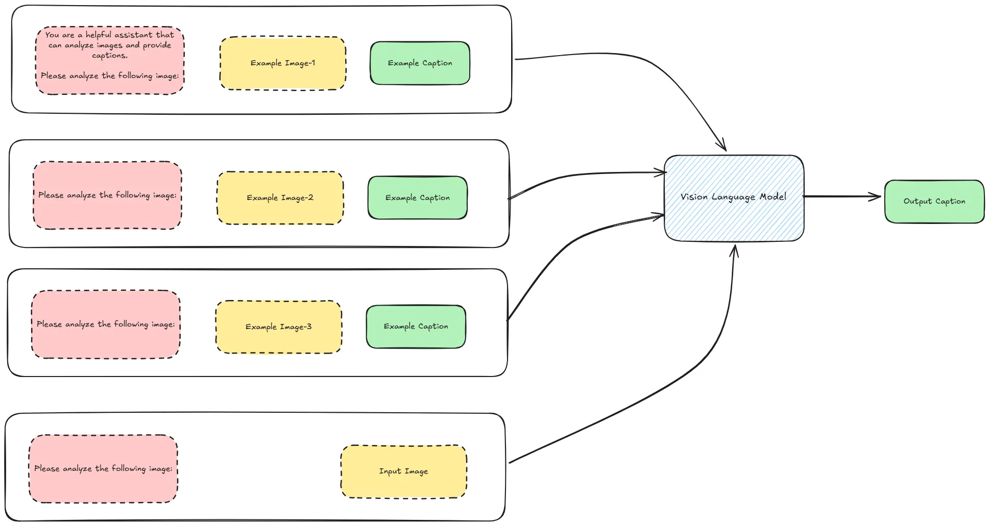
Zero-shot prompting 是指用户仅通过 system 和 user prompt 提供对任务的描述,以及要处理的图像。在这个情况下,VLM 仅依赖任务描述来生成输出。
相比于其他范式,Zero-shot prompting 向模型提供的信息是最少的。

2.1 如何进行 Zero-Shot Prompting
对于符合 OpenAI 接口规范的模型,可以将图片编码为 base64 格式,然后将其嵌入到 JSON 对象中。
例如:
{
"role": "system",
"content": "You are a helpful assistant that can analyze images and provide captions."
},
{
"role": "user",
"content": [
{
"type": "text",
"text": "Please analyze the following image:"
},
{
"type": "image_url",
"image_url": {
"url": "data:image/jpeg;base64,{base64_image}",
"detail": "detail"
}
}
]
}上述例子中只包含了一个图片,但是也可以扩展为包含多个图片。
2.2 构造 Prompts
def encode_image(image_path) -> str | None:
"""
Encodes an image to a base64 string.
Args:
image_path (str): The file path of the image to encode.
Returns:
str: Base64-encoded string of the image, or None if an error occurs.
"""
try:
with open(image_path, "rb") as image_file:
return base64.b64encode(image_file.read()).decode("utf-8")
except Exception as e:
print(f"Error encoding image: {e}")
return None
def llm_chat_completion(messages, model="gpt-4o-mini", max_tokens=300, temperature=0.0):
"""
Calls OpenAI's ChatCompletion API with the specified parameters.
Args:
messages (list): A list of message dictionaries for the conversation.
model (str): The model to use for the chat completion.
max_tokens (int, optional): Maximum tokens for the response. Defaults to 300.
temperature (float, optional): Sampling temperature for randomness. Defaults to 0.0.
Returns:
str or None: The response content from the API, or None if an error occurs.
"""
try:
response = client.chat.completions.create(
model=model,
messages=messages,
max_tokens=max_tokens,
temperature=temperature
)
return response.choices[0].message.content
except Exception as e:
print(f"Error calling LLM: {e}")
return None
def build_few_shot_messages(few_shot_prompt, user_prompt="Please analyze the following image:", detail="auto"):
"""
Generates few-shot example messages from image-caption pairs.
Args:
few_shot_prompt (dict): A dictionary mapping image paths to metadata,
including "image_caption".
detail (str, optional): Level of image detail to include. Defaults to "auto".
Returns:
list: A list of few-shot example messages.
"""
few_shot_messages = []
for path, data in few_shot_prompt.items():
base64_image = encode_image(path)
if not base64_image:
continue # skip if failed to encode
caption = data
few_shot_messages.append(
{
"role": "user",
"content": [
{"type": "text", "text": user_prompt},
{
"type": "image_url",
"image_url": {
"url": f"data:image/jpeg;base64,{base64_image}",
"detail": detail
}
},
]
}
)
few_shot_messages.append({"role": "assistant", "content": caption})
return few_shot_messages
def build_user_message(image_path, user_prompt="Please analyze the following image:", detail="auto"):
"""
Creates a user message for analyzing a single image.
Args:
image_path (str): Path to the image file.
detail (str, optional): Level of image detail to include. Defaults to "auto".
Returns:
dict or None: The user message dictionary, or None if image encoding fails.
"""
base64_image = encode_image(image_path)
if not base64_image:
return None
return {
"role": "user",
"content": [
{"type": "text", "text": user_prompt},
{
"type": "image_url",
"image_url": {
"url": f"data:image/jpeg;base64,{base64_image}",
"detail": detail
}
},
]
}利用上述函数,可以构建 zero-shot prompting 的 messages。
def get_image_caption(
image_path,
few_shot_prompt=None,
system_prompt="You are a helpful assistant that can analyze images and provide captions.",
user_prompt="Please analyze the following image:",
model="gpt-4o-mini",
max_tokens=300,
detail="auto",
llm_chat_func=llm_chat_completion,
temperature=0.0,
):
"""
Gets a caption for an image using a LLM.
Args:
image_path (str): File path of the image to be analyzed.
few_shot_prompt (dict, optional): Maps image paths to {"image_caption": <caption>}.
system_prompt (str, optional): Initial system prompt for the LLM.
user_prompt (str, optional): User prompt for the LLM.
model (str, optional): LLM model name (default "gpt-4o-mini").
max_tokens (int, optional): Max tokens in the response (default 300).
detail (str, optional): Level of detail for the image analysis (default "auto").
llm_chat_func (callable, optional): Function to call the LLM. Defaults to `llm_chat_completion`.
temperature (float, optional): Sampling temperature (default 0.0).
Returns:
str or None: The generated caption, or None on error.
"""
try:
user_message = build_user_message(image_path, detail)
if not user_message:
return None
# Build message sequence
messages = [{"role": "system", "content": system_prompt}]
# Include few-shot examples if provided
if few_shot_prompt:
few_shot_messages = build_few_shot_messages(few_shot_prompt, detail)
messages.extend(few_shot_messages)
messages.append(user_message)
# Call the LLM
response_text = llm_chat_func(
model=model,
messages=messages,
max_tokens=max_tokens,
temperature=temperature
)
return response_text
except Exception as e:
print(f"Error getting caption: {e}")
return None
def process_images_in_parallel(
image_paths,
model="gpt-4o-mini",
system_prompt="You are a helpful assistant that can analyze images and provide captions.",
user_prompt="Please analyze the following image:",
few_shot_prompt = None,
max_tokens=300,
detail="auto",
max_workers=5,
):
"""
Processes a list of images in parallel to generate captions using a specified model.
Args:
image_paths (list): List of file paths to the images to be processed.
model (str): The model to use for generating captions (default is "gpt-4o").
max_tokens (int): Maximum number of tokens in the generated captions (default is 300).
detail (str): Level of detail for the image analysis (default is "auto").
max_workers (int): Number of threads to use for parallel processing (default is 5).
Returns:
dict: A dictionary where keys are image paths and values are their corresponding captions.
"""
captions = {}
with ThreadPoolExecutor(max_workers=max_workers) as executor:
# Pass additional arguments using a lambda or partial
future_to_image = {
executor.submit(
get_image_caption,
str(image_path),
few_shot_prompt,
system_prompt,
user_prompt,
model,
max_tokens,
detail): image_path
for image_path in image_paths
}
# Use tqdm to track progress
for future in tqdm(as_completed(future_to_image), total=len(image_paths), desc="Processing images"):
image_path = future_to_image[future]
try:
caption = future.result()
captions[image_path] = caption
except Exception as e:
print(f"Error processing {image_path}: {e}")
captions[image_path] = None
return captions然后可以用下面的代码来处理多张图片,并获得它们的 caption:
from tqdm import tqdm
from pathlib import Path
IMAGE_QUALITY = "high"
PATH_TO_SAMPLES = "images/"
system_prompt = """You are an AI assistant that provides captions of images.
You will be provided with an image. Analyze the content, context, and notable features of the images.
Provide a concise caption that covers the important aspects of the image."""
user_prompt = "Please analyze the following image:"
image_paths = list(Path(PATH_TO_SAMPLES).iterdir())
zero_shot_high_quality_captions = process_images_in_parallel(
image_paths,
model="gpt-4o-mini",
system_prompt=system_prompt,
user_prompt=user_prompt,
few_shot_prompt=None,
detail=IMAGE_QUALITY,
max_workers=5,
)输出:

3. Few-Shot Prompting
Few-shot prompting 是指用户提供了一些示例,以便模型更好地理解任务。
Few-shot prompting 的好处是为任务提供了更多的上下文信息,使模型能够更好地理解任务。

3.1 如何进行 Few-Shot Prompting
利用上述的函数,我们提供几张图片作为 few-shot 示例,然后调用模型生成 caption。
image_captions = json.load(open("image_captions.json"))
FEW_SHOT_EXAMPLES_PATH = "few_shot_examples/"
few_shot_samples = Path(FEW_SHOT_EXAMPLES_PATH).iterdir()
few_shot_captions = {
k.as_posix(): v
for k, v in image_captions.items()
if k in few_shot_samples
}
IMAGE_QUALITY = "high"
few_shot_high_quality_captions = process_images_in_parallel(
image_paths,
model="gpt-4o-mini",
few_shot_prompt= few_shot_captions,
detail=IMAGE_QUALITY,
max_workers=5,
)输入:

输出:

4. Chain-of-Thought Prompting
Chain of Thought (CoT) prompting 最初用在 LLMs 中,它使得模型可以将复杂问题拆解为更简单的中间步骤,并鼓励模型在回答前“思考”。
该技术可以无需任何修改,直接用在 VLMs 中。主要区别是 VLMs 可以同时使用图像和文本信息作为输入。

4.1 构造 Chain-of-Thought Trace
Example:
few_shot_samples_1_cot = """Observations:
Visible Blur: The foreground and parts of the image are out of focus or blurred, indicating either camera movement or subject motion during the shot.
Tall, Ornate Buildings: The structures have multiple floors, detailed balconies, and decorative facades, suggesting older or classic urban architecture.
Street-Level View: Parked cars line both sides of a road or narrow street, confirming an urban environment with typical city traffic and infrastructure.
Soft, Warm Light: The sunlight appears to be hitting the buildings at an angle, creating a warm glow on the façade and enhancing the sense of a real city scene rather than a staged setup.
Final Caption: A blurry photo of a city street with buildings."""
few_shot_samples_2_cot = """Observations:
Elevated Desert Dunes: The landscape is made up of large, rolling sand dunes in a dry, arid environment.
Off-Road Vehicle: The white SUV appears equipped for travel across uneven terrain, indicated by its size and ground clearance.
Tire Tracks in the Sand: Visible tracks show recent movement across the dunes, reinforcing that the vehicle is in motion and navigating a desert path.
View from Inside Another Car: The dashboard and windshield framing in the foreground suggest the photo is taken from a passenger’s or driver’s perspective, following behind or alongside the SUV.
Final Caption: A white car driving on a desert road."""
few_shot_samples_3_cot = """Observations:
Towering Rock Formations: The steep canyon walls suggest a rugged desert landscape, with sandstone cliffs rising on both sides.
Illuminated Tents: Two futuristic-looking tents emit a soft glow, indicating a nighttime scene with lights or lanterns inside.
Starry Night Sky: The visible stars overhead reinforce that this is an outdoor camping scenario after dark.
Single Male Figure: A man, seen from behind, stands near one of the tents, indicating he is likely part of the camping group.
Final Caption: A man standing next to a tent in the desert."""4.2 执行 Chain-of-Thought Prompting
import copy
few_shot_samples_cot = copy.deepcopy(few_shot_captions)
few_shot_samples_cot["few_shot_examples/photo_1.jpg"] = few_shot_samples_1_cot
few_shot_samples_cot["few_shot_examples/photo_3.jpg"] = few_shot_samples_2_cot
few_shot_samples_cot["few_shot_examples/photo_4.jpg"] = few_shot_samples_3_cot
IMAGE_QUALITY = "high"
cot_high_quality_captions = process_images_in_parallel(
image_paths,
model="gpt-4o-mini",
few_shot_prompt=few_shot_samples_cot,
detail=IMAGE_QUALITY,
max_workers=5,
)VLM 现在可以将图片拆解为中间步骤,然后生成最终的 caption。
输出:

4. Object Detection Guided Prompting

TODO: 待补充